任贤齐大同演唱会2026最新:时间+地点+购票入口
时间:2026-04-09 18:31
青春里总有一首歌,专门留给这场任贤齐大同演唱会吧。
那些旋律从未离开,只是等待一个合适的时机重新响起。
2026 年 5 月 2 日至 4 日,相约大同市体育中心体育馆。
时间:2026.05.02-05.04
地点:大同市体育中心体育馆
门票价格:¥488.688.988.1288
在线购票:https://www.dahepiao.com/yanchupiaowu1/ych/2019051170905.html

门票价格设为¥488.688.988.1288,定格这个难忘夜晚。
当年听《心太软》流泪,如今才懂《天涯》里的江湖。
歌词里藏着我们的成长,每一句都是岁月的真实写照。

古城墙下唱浪子心声,连风沙都变得温柔多情起来。
在这座历史名城,歌声与砖瓦共鸣,触动心底柔软处。

老歌迷说:等了这么多年,终于在家门口见到小齐哥。
带着孩子来听,告诉他这就是爸爸当年的青春记忆。

不是怀旧是重逢,找回那个藏在心底深处的自己。
生活忙碌,偶尔也要照顾一下那个爱唱歌的自己。
四月九日抢先购,四月十日全网预售,手慢则无。
别犹豫,快来任贤齐大同演唱会,为自己活一次。
给自己一晚,你不为谁,只为这场音乐盛宴而来。
让眼泪流下来,让笑容扬起来,让青春再燃一次。
此刻你还在,他还在,那些歌也还在,等你入场。
能感动的时候不要错过,仍可追梦的日子不要放手。
期待与你相聚,共同见证这场任贤齐大同演唱会吧。
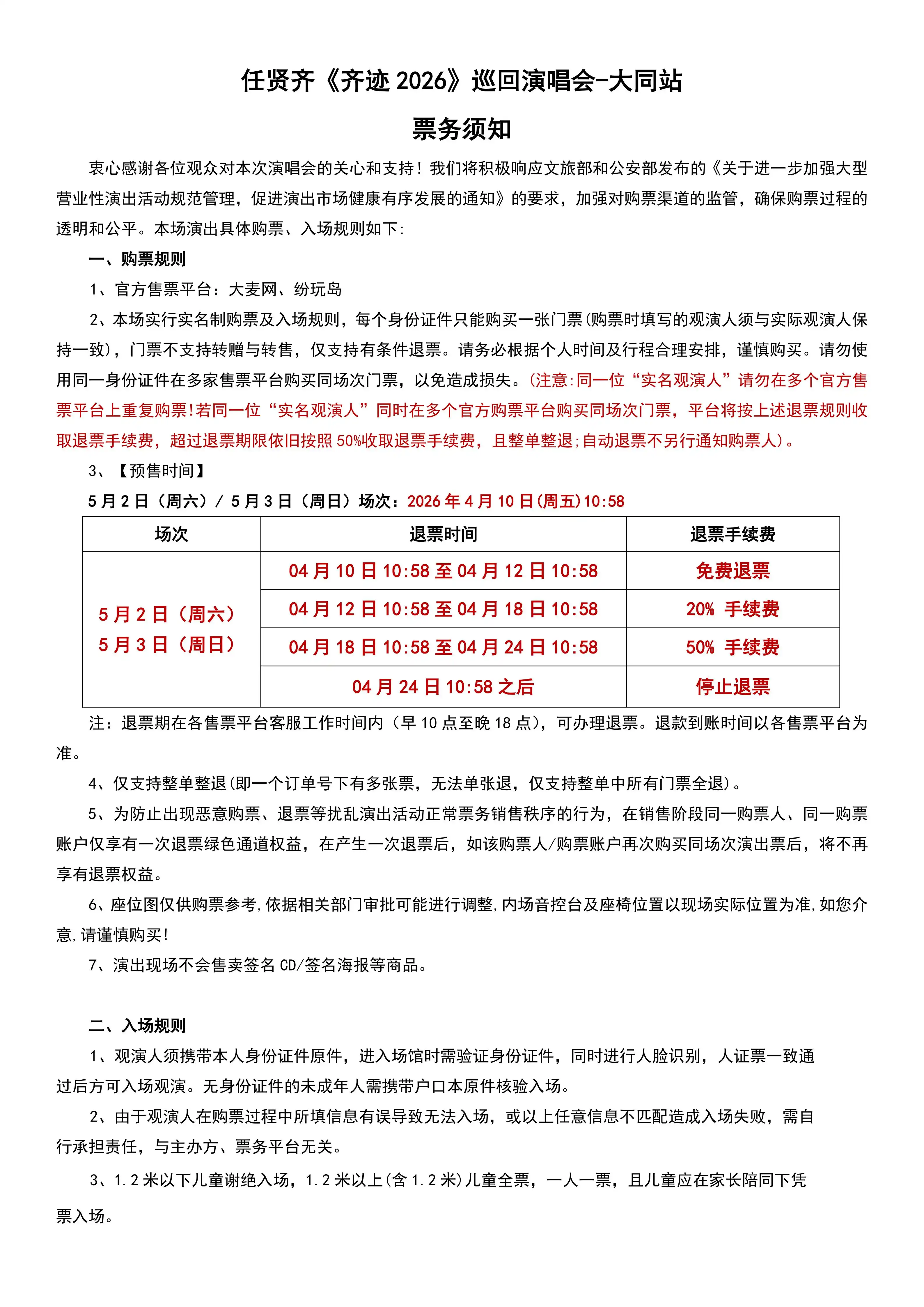
任贤齐《齐迹2026》巡回演唱会大同站
- 时间:2026.05.02-05.04
- 状态:预售
- 场馆:大同市体育中心体育馆
- 票价:488.688.988.1288
- 在线订票
声明:本网站所提供的信息仅供参考之用,并不代表本网赞同其观点,也不代表本网对其真实性负责。图片版权归原作者所有,如有侵权请联系我们,我们立刻删除。如有关于作品内容、版权或其它问题请于作品发表后的30日内与本站联系。本网将迅速给您回应并做相关处理。