王栎鑫南京演唱会2026最新:时间+地点+购票入口
时间:2026-04-12 20:48
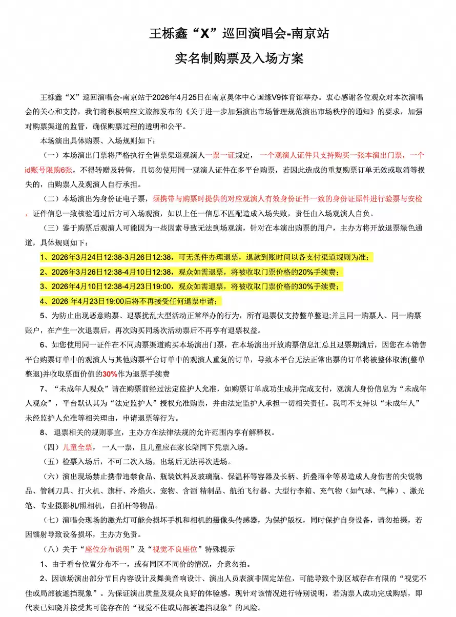
哇,终于等到这一刻!好多朋友都在问王栎鑫南京演唱会啥时候定档,这下心里石头落地啦。2026年的春天,咱们要在音乐里好好撒个欢,这场"X"巡回的收官站让人期待值拉满,谁懂啊,那种即将奔赴现场的悸动简直藏不住。
时间:2026-04-25 19:00
地点:南京奥体中心国缘V9体育馆
门票价格:¥380/¥580/¥780/¥980/¥1280
在线购票:https://www.dahepiao.com/yanchupiaowu1/ych/20231122433721.html

演出时间锁定2026年4月25日19:00,地点就在南京奥体中心国缘 V9体育馆。门票价格分为¥380/¥580/¥780/¥980/¥1280五个档位,学生党冲380元档性价比超高,闺蜜同行选580元档更划算。记得购票入口开放时要手速快,好位置全靠抢。

说到南京奥体中心国缘 V9体育馆,这地方简直就是为狂欢而生的。想象一下,当晚场馆外肯定全是荧光棒的海,南京的夜风伴着歌声,那种沉浸感只有亲临现场才懂。在这里看演出,不仅仅是听歌,更是和这座城市共同呼吸的节奏。
有个粉丝跟我念叨:“总算能去现场听栎鑫唱歌了,票再难抢也得蹲住!”还有个理智粉说:“虽然退票规则严了点,但为了这场收官战,提前安排好时间绝对值得。”大家的想法不一样,但那份想见面的心可真真切切。


还没购票的朋友注意啦,4月10日12:38会再次公开销售,这次不支持免费退票,下手前要想好哦。别让犹豫错过了机会,赶紧约上搭子准备起来。这场王栎鑫南京演唱会,咱们现场见,一起解锁属于我们的音乐答案!
王栎鑫"X"巡回演唱会南京站
- 时间:2026-04-25 19:00
- 状态:预售
- 场馆:南京奥体中心国缘V9体育馆
- 票价:380,580,780,980,1280
- 在线订票
声明:本网站所提供的信息仅供参考之用,并不代表本网赞同其观点,也不代表本网对其真实性负责。图片版权归原作者所有,如有侵权请联系我们,我们立刻删除。如有关于作品内容、版权或其它问题请于作品发表后的30日内与本站联系。本网将迅速给您回应并做相关处理。